走进峨胜
集团产业
产品销售
社会责任
集团新闻
联系我们
首页
走进峨胜
集团产业
产品销售
社会责任
集团新闻
联系我们
FLLOW US:
您所在的位置:
网站首页
集团新闻
公示公告
新闻简讯
公示公告
集团新闻
新闻简讯
公示公告
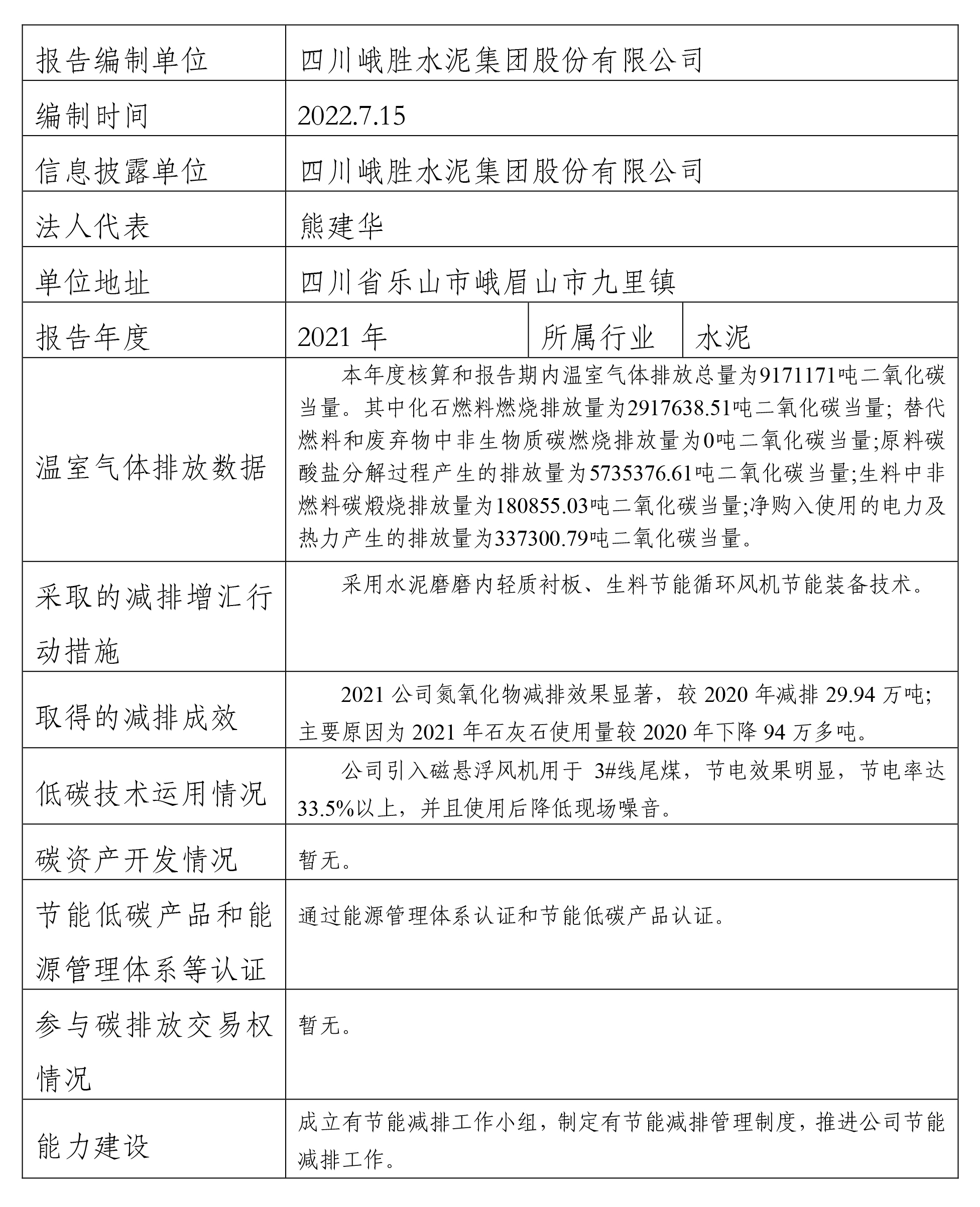
【公示】四川峨胜水泥集团股份有限公司温室气体排放信息公示(2021)
date:
2022.09.29
依照《企业事业单位环境信息公开办法》,公司将
2021
年企业温室气体排放信息公示如下:
2022
年
9
月
26
日
SHARE
上一条:【公告】 三号桥配电工程电器柜采购项目招标公告
下一条:【公告】东城苑项目临时用电工程 招标公告
返回列表