走进峨胜
集团产业
产品销售
社会责任
集团新闻
联系我们
首页
走进峨胜
集团产业
产品销售
社会责任
集团新闻
联系我们
FLLOW US:
您所在的位置:
网站首页
集团新闻
公示公告
新闻简讯
公示公告
集团新闻
新闻简讯
公示公告
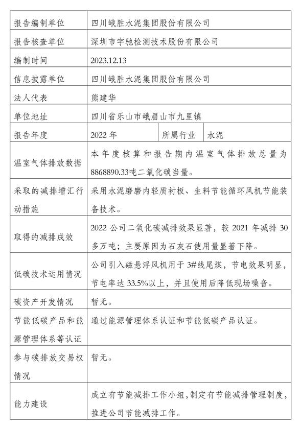
【公示】四川峨胜水泥集团股份有限公司 温室气体排放信息公示(2022)
date:
2024.03.14
依照《企业环境信息依法披露管理办法》,公司将
2022
年企业温室气体排放信息公示如下:
2024
年
3
月
14
日
SHARE
上一条:【公示】峨眉山富和环境工程有限公司 2023年环境信息公示(4季度)
下一条:【公告】2024年度煤炭采购项目(2024-1)招标公告
返回列表